2019年1月9日住建部官網印發建筑工程施工發包與承包違法行為認定查處管理辦法,辦法明確提出:存在承包單位將其承包的全部工程轉給其他單位(包括母公司承接建筑工程后將所承接工程交由具有獨立法人資格的子公司施工的情形)或個人施工的情形,應當認定為轉包;
原文地址:http://www.mohurd.gov.cn/wjfb/201901/t20190109_239123.html
辦法對違法分包、轉包、掛靠的認定辦法如下:
1、違法分包:是指建設單位將工程發包給個人或不具有相應資質的單位、肢解發包、違反法定程序發包及其他違反法律法規規定發包的行為。
- 建設單位將工程發包給個人的;
- 建設單位將工程發包給不具有相應資質的單位的;
- 依法應當招標未招標或未按照法定招標程序發包的;
- 建設單位設置不合理的招標投標條件,限制、排斥潛在投標人或者投標人的;
- 建設單位將一個單位工程的施工分解成若干部分發包給不同的施工總承包或專業承包單位的。
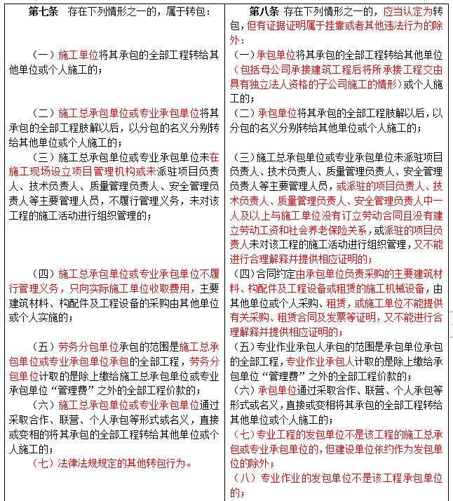
2、轉包:指承包單位承包工程后,不履行合同約定的責任和義務,將其承包的全部工程或者將其承包的全部工程肢解后以分包的名義分別轉給其他單位或個人施工的行為。
- 承包單位將其承包的全部工程轉給其他單位(包括母公司承接建筑工程后將所承接工程交由具有獨立法人資格的子公司施工的情形)或個人施工的;
- 承包單位將其承包的全部工程肢解以后,以分包的名義分別轉給其他單位或個人施工的;
- 施工總承包單位或專業承包單位未派駐項目負責人、技術負責人、質量管理負責人、安全管理負責人等主要管理人員,或派駐的項目負責人、技術負責人、質量管理負責人、安全管理負責人中一人及以上與施工單位沒有訂立勞動合同且沒有建立勞動工資和社會養老保險關系,或派駐的項目負責人未對該工程的施工活動進行組織管理,又不能進行合理解釋并提供相應證明的;
- 合同約定由承包單位負責采購的主要建筑材料、構配件及工程設備或租賃的施工機械設備,由其他單位或個人采購、租賃,或施工單位不能提供有關采購、租賃合同及發票等證明,又不能進行合理解釋并提供相應證明的;
- 專業作業承包人承包的范圍是承包單位承包的全部工程,專業作業承包人計取的是除上繳給承包單位“管理費”之外的全部工程價款的;
- 承包單位通過采取合作、聯營、個人承包等形式或名義,直接或變相將其承包的全部工程轉給其他單位或個人施工的;
- 專業工程的發包單位不是該工程的施工總承包或專業承包單位的,但建設單位依約作為發包單位的除外;
- 專業作業的發包單位不是該工程承包單位的;
- 施工合同主體之間沒有工程款收付關系,或者承包單位收到款項后又將款項轉撥給其他單位和個人,又不能進行合理解釋并提供材料證明的。
3、掛靠:指單位或個人以其他有資質的施工單位的名義承攬工程的行為(包括參與投標、訂立合同、辦理有關施工手續、從事施工等活動)。
- 沒有資質的單位或個人借用其他施工單位的資質承攬工程的;
- 有資質的施工單位相互借用資質承攬工程的,包括資質等級低的借用資質等級高的,資質等級高的借用資質等級低的,相同資質等級相互借用的;
- 上方“轉包”第3至9項規定的情形,有證據證明屬于掛靠的。
文末附住建部通知全文以及《全國人大法工委關于對建筑施工企業母公司承接工程后交由子公司實施是否屬于轉包以及行政處罰兩年追訴期認定法律適用問題的意見》(法工辦發〔2017〕223號)通知全文。
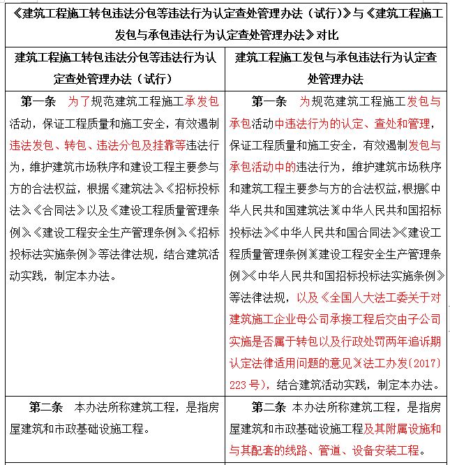
《建筑工程施工轉包違法分包等違法行為認定查處管理辦法(試行)》與《建筑工程施工發包與承包違法行為認定查處管理辦法》對比
原文通知:
住房和城鄉建設部關于印發建筑工程施工發包與承包違法行為認定查處管理辦法的通知
建市規〔2019〕1號
各省、自治區住房和城鄉建設廳,直轄市住房和城鄉建設(管)委,新疆生產建設兵團住房和城鄉建設局:
為規范建筑工程施工發包與承包活動,保證工程質量和施工安全,有效遏制違法發包、轉包、違法分包及掛靠等違法行為,維護建筑市場秩序和建設工程主要參與方的合法權益,我部制定了《建筑工程施工發包與承包違法行為認定查處管理辦法》,現印發給你們,請遵照執行。在執行中遇到的問題,請及時函告我部建筑市場監管司。
中華人民共和國住房和城鄉建設部
2019年1月3日
(此件主動公開)
抄送:國務院有關部門建設司(局)、中央管理的有關企業、有關行業協會。
附件:
建筑工程施工發包與承包違法行為認定查處管理辦法
第一條 為規范建筑工程施工發包與承包活動中違法行為的認定、查處和管理,保證工程質量和施工安全,有效遏制發包與承包活動中的違法行為,維護建筑市場秩序和建筑工程主要參與方的合法權益,根據《中華人民共和國建筑法》《中華人民共和國招標投標法》《中華人民共和國合同法》《建設工程質量管理條例》《建設工程安全生產管理條例》《中華人民共和國招標投標法實施條例》等法律法規,以及《全國人大法工委關于對建筑施工企業母公司承接工程后交由子公司實施是否屬于轉包以及行政處罰兩年追訴期認定法律適用問題的意見》(法工辦發〔2017〕223號),結合建筑活動實踐,制定本辦法。
第二條 本辦法所稱建筑工程,是指房屋建筑和市政基礎設施工程及其附屬設施和與其配套的線路、管道、設備安裝工程。
第三條 住房和城鄉建設部對全國建筑工程施工發包與承包違法行為的認定查處工作實施統一監督管理。
縣級以上地方人民政府住房和城鄉建設主管部門在其職責范圍內具體負責本行政區域內建筑工程施工發包與承包違法行為的認定查處工作。
本辦法所稱的發包與承包違法行為具體是指違法發包、轉包、違法分包及掛靠等違法行為。
第四條 建設單位與承包單位應嚴格依法簽訂合同,明確雙方權利、義務、責任,嚴禁違法發包、轉包、違法分包和掛靠,確保工程質量和施工安全。
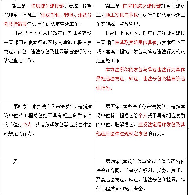
第五條 本辦法所稱違法發包,是指建設單位將工程發包給個人或不具有相應資質的單位、肢解發包、違反法定程序發包及其他違反法律法規規定發包的行為。
第六條 存在下列情形之一的,屬于違法發包:
(一)建設單位將工程發包給個人的;
(二)建設單位將工程發包給不具有相應資質的單位的;
(三)依法應當招標未招標或未按照法定招標程序發包的;
(四)建設單位設置不合理的招標投標條件,限制、排斥潛在投標人或者投標人的;
(五)建設單位將一個單位工程的施工分解成若干部分發包給不同的施工總承包或專業承包單位的。
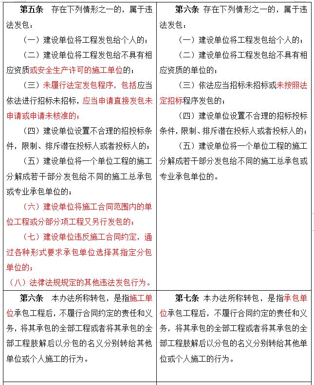
第七條 本辦法所稱轉包,是指承包單位承包工程后,不履行合同約定的責任和義務,將其承包的全部工程或者將其承包的全部工程肢解后以分包的名義分別轉給其他單位或個人施工的行為。
第八條 存在下列情形之一的,應當認定為轉包,但有證據證明屬于掛靠或者其他違法行為的除外:
(一)承包單位將其承包的全部工程轉給其他單位(包括母公司承接建筑工程后將所承接工程交由具有獨立法人資格的子公司施工的情形)或個人施工的;
(二)承包單位將其承包的全部工程肢解以后,以分包的名義分別轉給其他單位或個人施工的;
(三)施工總承包單位或專業承包單位未派駐項目負責人、技術負責人、質量管理負責人、安全管理負責人等主要管理人員,或派駐的項目負責人、技術負責人、質量管理負責人、安全管理負責人中一人及以上與施工單位沒有訂立勞動合同且沒有建立勞動工資和社會養老保險關系,或派駐的項目負責人未對該工程的施工活動進行組織管理,又不能進行合理解釋并提供相應證明的;
(四)合同約定由承包單位負責采購的主要建筑材料、構配件及工程設備或租賃的施工機械設備,由其他單位或個人采購、租賃,或施工單位不能提供有關采購、租賃合同及發票等證明,又不能進行合理解釋并提供相應證明的;
(五)專業作業承包人承包的范圍是承包單位承包的全部工程,專業作業承包人計取的是除上繳給承包單位“管理費”之外的全部工程價款的;
(六)承包單位通過采取合作、聯營、個人承包等形式或名義,直接或變相將其承包的全部工程轉給其他單位或個人施工的;
(七)專業工程的發包單位不是該工程的施工總承包或專業承包單位的,但建設單位依約作為發包單位的除外;
(八)專業作業的發包單位不是該工程承包單位的;
(九)施工合同主體之間沒有工程款收付關系,或者承包單位收到款項后又將款項轉撥給其他單位和個人,又不能進行合理解釋并提供材料證明的。
兩個以上的單位組成聯合體承包工程,在聯合體分工協議中約定或者在項目實際實施過程中,聯合體一方不進行施工也未對施工活動進行組織管理的,并且向聯合體其他方收取管理費或者其他類似費用的,視為聯合體一方將承包的工程轉包給聯合體其他方。
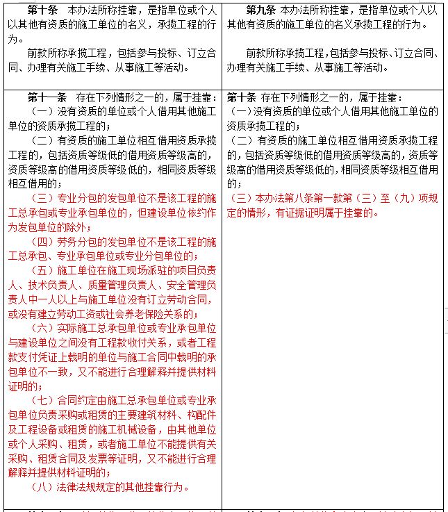
第九條 本辦法所稱掛靠,是指單位或個人以其他有資質的施工單位的名義承攬工程的行為。
前款所稱承攬工程,包括參與投標、訂立合同、辦理有關施工手續、從事施工等活動。
第十條 存在下列情形之一的,屬于掛靠:
(一)沒有資質的單位或個人借用其他施工單位的資質承攬工程的;
(二)有資質的施工單位相互借用資質承攬工程的,包括資質等級低的借用資質等級高的,資質等級高的借用資質等級低的,相同資質等級相互借用的;
(三)本辦法第八條第一款第(三)至(九)項規定的情形,有證據證明屬于掛靠的。
第十一條 本辦法所稱違法分包,是指承包單位承包工程后違反法律法規規定,把單位工程或分部分項工程分包給其他單位或個人施工的行為。
第十二條 存在下列情形之一的,屬于違法分包:
(一)承包單位將其承包的工程分包給個人的;
(二)施工總承包單位或專業承包單位將工程分包給不具備相應資質單位的;
(三)施工總承包單位將施工總承包合同范圍內工程主體結構的施工分包給其他單位的,鋼結構工程除外;
(四)專業分包單位將其承包的專業工程中非勞務作業部分再分包的;
(五)專業作業承包人將其承包的勞務再分包的;
(六)專業作業承包人除計取勞務作業費用外,還計取主要建筑材料款和大中型施工機械設備、主要周轉材料費用的。
第十三條 任何單位和個人發現違法發包、轉包、違法分包及掛靠等違法行為的,均可向工程所在地縣級以上人民政府住房和城鄉建設主管部門進行舉報。
接到舉報的住房和城鄉建設主管部門應當依法受理、調查、認定和處理,除無法告知舉報人的情況外,應當及時將查處結果告知舉報人。
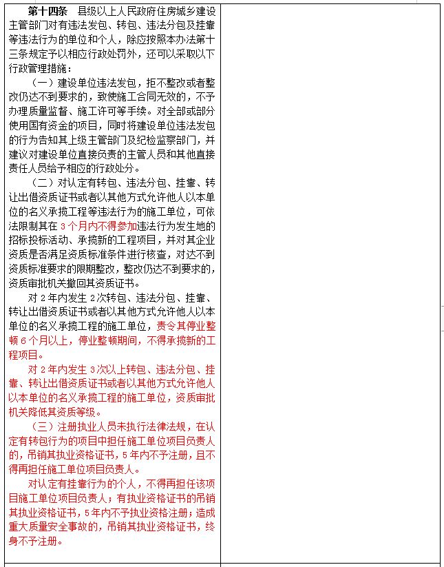
第十四條 縣級以上地方人民政府住房和城鄉建設主管部門如接到人民法院、檢察機關、仲裁機構、審計機關、紀檢監察等部門轉交或移送的涉及本行政區域內建筑工程發包與承包違法行為的建議或相關案件的線索或證據,應當依法受理、調查、認定和處理,并把處理結果及時反饋給轉交或移送機構。
第十五條 縣級以上人民政府住房和城鄉建設主管部門對本行政區域內發現的違法發包、轉包、違法分包及掛靠等違法行為,應當依法進行調查,按照本辦法進行認定,并依法予以行政處罰。
(一)對建設單位存在本辦法第五條規定的違法發包情形的處罰:
1.依據本辦法第六條(一)、(二)項規定認定的,依據《中華人民共和國建筑法》第六十五條、《建設工程質量管理條例》第五十四條規定進行處罰;
2.依據本辦法第六條(三)項規定認定的,依據《中華人民共和國招標投標法》第四十九條、《中華人民共和國招標投標法實施條例》第六十四條規定進行處罰;
3.依據本辦法第六條(四)項規定認定的,依據《中華人民共和國招標投標法》第五十一條、《中華人民共和國招標投標法實施條例》第六十三條規定進行處罰。
4.依據本辦法第六條(五)項規定認定的,依據《中華人民共和國建筑法》第六十五條、《建設工程質量管理條例》第五十五條規定進行處罰。
5.建設單位違法發包,拒不整改或者整改后仍達不到要求的,視為沒有依法確定施工企業,將其違法行為記入誠信檔案,實行聯合懲戒。對全部或部分使用國有資金的項目,同時將建設單位違法發包的行為告知其上級主管部門及紀檢監察部門,并建議對建設單位直接負責的主管人員和其他直接責任人員給予相應的行政處分。
(二)對認定有轉包、違法分包違法行為的施工單位,依據《中華人民共和國建筑法》第六十七條、《建設工程質量管理條例》第六十二條規定進行處罰。
(三)對認定有掛靠行為的施工單位或個人,依據《中華人民共和國招標投標法》第五十四條、《中華人民共和國建筑法》第六十五條和《建設工程質量管理條例》第六十條規定進行處罰。
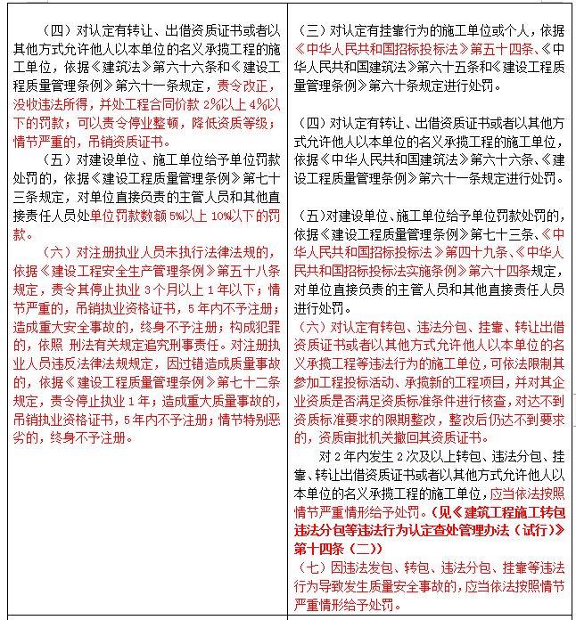
(四)對認定有轉讓、出借資質證書或者以其他方式允許他人以本單位的名義承攬工程的施工單位,依據《中華人民共和國建筑法》第六十六條、《建設工程質量管理條例》第六十一條規定進行處罰。
(五)對建設單位、施工單位給予單位罰款處罰的,依據《建設工程質量管理條例》第七十三條、《中華人民共和國招標投標法》第四十九條、《中華人民共和國招標投標法實施條例》第六十四條規定,對單位直接負責的主管人員和其他直接責任人員進行處罰。
(六)對認定有轉包、違法分包、掛靠、轉讓出借資質證書或者以其他方式允許他人以本單位的名義承攬工程等違法行為的施工單位,可依法限制其參加工程投標活動、承攬新的工程項目,并對其企業資質是否滿足資質標準條件進行核查,對達不到資質標準要求的限期整改,整改后仍達不到要求的,資質審批機關撤回其資質證書。
對2年內發生2次及以上轉包、違法分包、掛靠、轉讓出借資質證書或者以其他方式允許他人以本單位的名義承攬工程的施工單位,應當依法按照情節嚴重情形給予處罰。
(七)因違法發包、轉包、違法分包、掛靠等違法行為導致發生質量安全事故的,應當依法按照情節嚴重情形給予處罰。
第十六條 對于違法發包、轉包、違法分包、掛靠等違法行為的行政處罰追溯期限,應當按照法工辦發〔2017〕223號文件的規定,從存在違法發包、轉包、違法分包、掛靠的建筑工程竣工驗收之日起計算;合同工程量未全部完成而解除或終止履行合同的,自合同解除或終止之日起計算。
第十七條 縣級以上人民政府住房和城鄉建設主管部門應將查處的違法發包、轉包、違法分包、掛靠等違法行為和處罰結果記入相關單位或個人信用檔案,同時向社會公示,并逐級上報至住房和城鄉建設部,在全國建筑市場監管公共服務平臺公示。
第十八條 房屋建筑和市政基礎設施工程以外的專業工程可參照本辦法執行。省級人民政府住房和城鄉建設主管部門可結合本地實際,依據本辦法制定相應實施細則。
第十九條 本辦法中施工總承包單位、專業承包單位均指直接承接建設單位發包的工程的單位;專業分包單位是指承接施工總承包或專業承包企業分包專業工程的單位;承包單位包括施工總承包單位、專業承包單位和專業分包單位。
第二十條 本辦法由住房和城鄉建設部負責解釋。
第二十一條 本辦法自2019年1月1日起施行。2014年10月1日起施行的《建筑工程施工轉包違法分包等違法行為認定查處管理辦法(試行)》(建市〔2014〕118號)同時廢止。












